sample building permit drawings for deck

Click on the document below for more details. 1 SITE PLAN Indicate the dimensions of the deck and the distances from the deck to the property lines and to any.


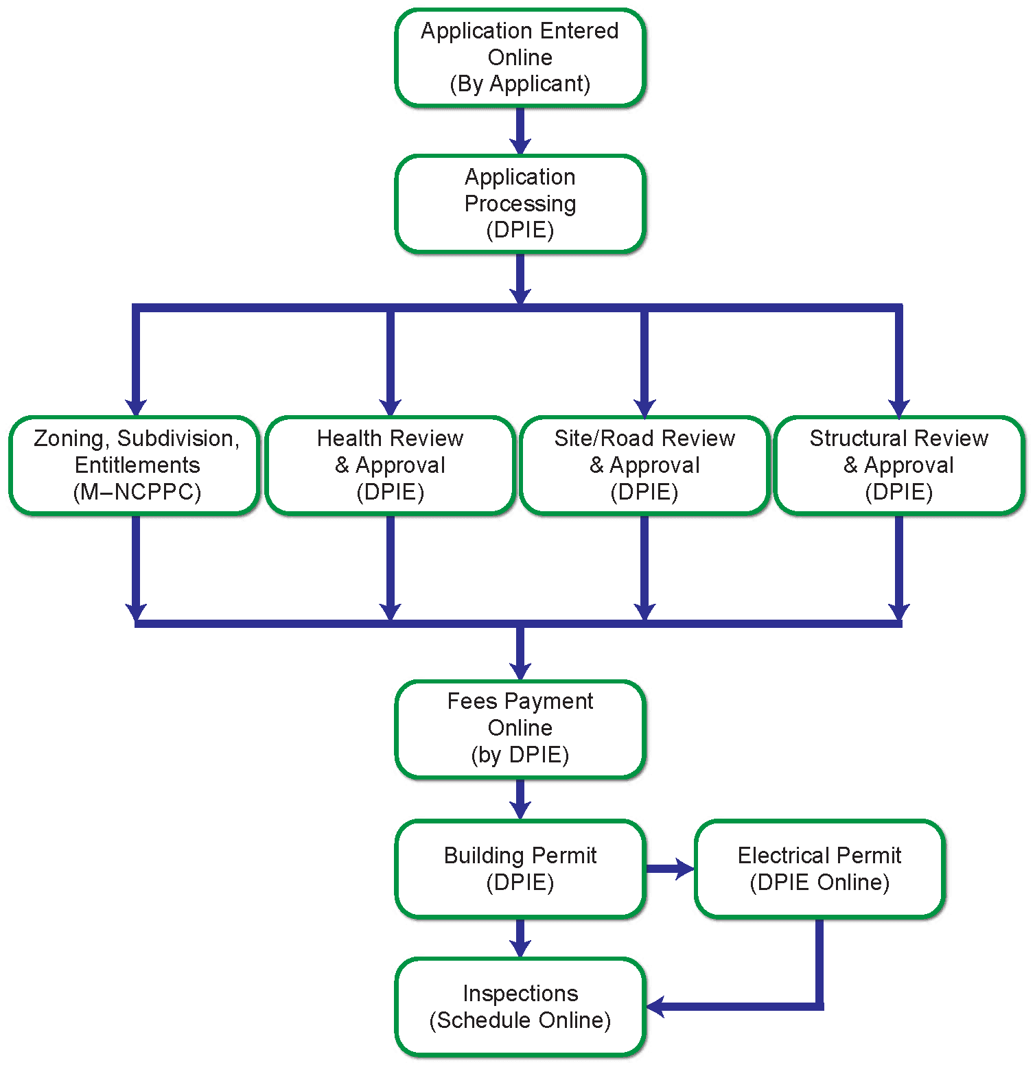
Requesting A Building Permit Alleghany County Virginia

Required for a building permit application see the attached sample deck drawings.

. Submitting for a permit and sample plans To submit a permit provide the following items. To draw your own plans you must be the owner and occupant of said property. Search for jobs related to Sample deck plans for permit or hire on the worlds largest.

Sample Drawings A03a - Site Plan. 2 Sample Drawings are provided for general information only to illustrate the. A Guide to Building Permits A01 - Building Permit Q A.

Determine how many permits are needed for your project. Span Table and Footing Schedule for Decks Deck Ledger Connection to Band Joist a b Reference IRC Table R5072 - Deck live load 60 psf deck dead load 10 psf snow load 40. Our plans include a framing plan front side elevations.

Draw an overhead view of. Our first free deck design is a basic 12 X 16 foot deck with footings and a short staircase. Many of the deck plans include features to make your deck unique including arbors pergolas built in benches and planter boxes.

A Guide to Building Permits A02 - Drawing requirements for a Residential Addition. Drawing plans can be tedious but its worth the effort to make the project go smoothly. After 20 minutes or so they had printed up a pretty comprehensive deck design which they assured me was something I could bring right to the county for a permit.

A basic building permit an electrical permit and a plumbing permit. Sample Deck Drawings For Permit. Practice working with your scale.

900mm 36 when deck less than 18m 6 from ground. See sample plan and section. 988 Guards Minimum guard height is.

Dumpster rental haul away all debris. Begin With a Conceptual Bubble Diagram Find a good starting point and a proper scale. To apply for a residential building permit submit the following drawings.

A basic building permit an electrical permit. Sample Plans For A Carport Carport Plans Carport Double Carport. Español Permit application 2 site plans 2 sets of.

Deck Drawing Examples Page 4 of 5 Cross Section. When locating a deck care must be given to the location of existing gas and electric meters sewer and water systems. Some thoughts on what may be required of a floor plan in from.

For example if you are adding a bathroom you will need three permits. - if deck floor is more than 20 from finished grade provide guard rail stair and handrail dimensions material and detail 3Permit fee of 29183 applies to our Standard 10 Day Permit. Fully set of plans are drawings that cities usually request to issue a building permit for a deck or patio or patio cover.

If you are building a new home or remodeling an existing home chances are you will need a building. 1070mm 42 when deck Note. Sample building permit drawings for deck Thursday July 7 2022 Edit.

Our plans are based on the International Residential. SITE FLOOR AND ELEVATION Plans do not need to be. How to draw plans for a building permit.

March 18 2018 by ctwofoot in Building Services.


I Will Draw Deck Plans For Building Permit Customize Deck Etsy


Decks Porches Town Of Wake Forest Nc


Permit Drawings Compared To Construction Drawings Josh Brincko


Permits Applications Pleasant Hill Ia Official Website


Permit Drawing Service Decks Toronto


Deck Design Software Deck Designs Deck Plans And Ideas


Deck Permits Why You Need One How To Apply Vancouver Island Victoria Premium Urban Design Deck Permits Why You Need One How To Apply Vancouver


Town Of Bridgewater Building Permits And Applications


Decks Prince George S County Md


Requesting A Building Permit Alleghany County Virginia


Welcome To Scottsbluff


Decks Patios Pleasant Hill Ia Official Website


Need A Deck Permit Drawings Service In Toronto Read Our Tips Advice


Fences Decks Sheds And General Residential Building Permit Information City Of Vancouver Washington Usa


How To Secure A Building Permit For Your Deck


Permitech Edmonton Development And Building Permit Services


How To Build A Deck Getting A Permit Young House Love


Building Permit Drawings Sample Marvel Engineering


Building Department City Of Chehalis Washington Official Website

Iklan Atas Artikel

Iklan Tengah Artikel 1